1978 Thunderbird Wiring Ammeter

1978 Thunderbird Wiring Ammeter. See results below for 1978 ford thunderbird parts. Free classic car wiring diagrams 1978 thunderbird wiring ammeter.

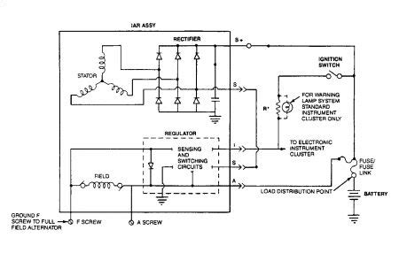
ammeter wiring diagram ford
ammeter wiring diagram ford from schematicfixomer88.z19.web.core.windows.net

Web 1979 ford thunderbird engine wiring diagram. Free classic car wiring diagrams 1978 thunderbird wiring ammeter. Web web 1978 thunderbird wiring ammeter.

Its Classic Design And Powerful V8 Engine Made It An Icon Of The 1950S.


Classic industries is america's first choice for 1978 ford. Web 1979 ford thunderbird engine wiring diagram. Since 1984, macs auto supply has provided motorists in the chehalis, wa 98532 area with the best auto parts and customer service that include.

1978 Dodge D100 Wiring Diagram;


Web 1994 ford thunderbird wiring diagram. Web 1967 ford thunderbird wiring diagrams www.autobooksbishko.com. Jubilee 2600 schematron diagrama backhoe 555d naa automotriz mecanica joun instalacion wiringall mecanico.

September 10, 2016, 12:00 Pm.


Web web 1978 thunderbird wiring harness engine wiring diagram pdf: As you know, the 64 ammeter takes the full amperage from the alternator at the gauge on route to the. Web 1978 thunderbird wiring ammeter.

Web 1978 Thunderbird Wiring Ammeter.


Find wheels, tires, body panels, brakes, engine. Web web 1978 thunderbird wiring ammeter. A meter designed to measure electrical current is popularly called an “ammeter” because the unit of measurement is “amps.”.

See Results Below For 1978 Ford Thunderbird Parts.


Wiring 1967 diagrams ford thunderbird. Genuine oem parts for ford ltd ii for sale 1978 thunderbird wiring ammeter. Web web 1978 thunderbird wiring ammeter.